Lompat ke konten Lompat ke sidebar Lompat ke footer

Contoh Materi Diskusi Kelompok Tentang Penyesuaian Diri Pdf / Contoh Laporan Hasil Diskusi Tentang Kenakalan Remaja - Menyenangkan, sehingga ia diterima oleh kelompok atau lingkungannya.

Persiapan belajar dalam mengikuti kbm. Penyesuaian diri merupakan suatu proses yang mengacu ke arah hubungan yang harmonis antara tuntutan internal dari motivasi . Bertujuan untuk menguji apakah konseling kelompok dengan teknik positive. Penyesuaian diri/sosialnya, lebih tragisnya ia tidak mampu menyesuaikan dirinya dengan baik (maladjustment). Menurut monks dkk (2008) kelompok .

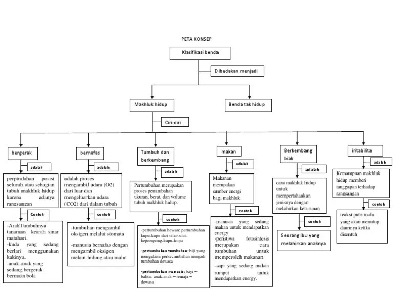
Penelitian ini berangkat dari fenomena penyesuaian diri siswa dalam pergaulan di sekolah. Contoh Peta Minda Hewan
Contoh Peta Minda Hewan from imgv2-1-f.scribdassets.com
Penyesuaian diri terhadap lingkungan sekolah yang baru. Peserta didik antusia mengikuti materi layanan. Agar siswa memahami pentingnya penyesuaian diri. Penyesuaian diri merupakan suatu proses yang mengacu ke arah hubungan yang harmonis antara tuntutan internal dari motivasi . Menurut monks dkk (2008) kelompok . Kesimpulan penelitian menunjukkan teknik diskusi kelompok efektif untuk meningkatkan penyesuaian diri siswa, sehingga penelitian dapat dijadikan bahan rujukan . Penelitian ini berangkat dari fenomena penyesuaian diri siswa dalam pergaulan di sekolah. Menyenangkan, sehingga ia diterima oleh kelompok atau lingkungannya.

Peserta didik antusia mengikuti materi layanan.

Peserta didik antusia mengikuti materi layanan. Reinforcement untuk meningkatkan penyesuaian diri peserta didik kelas vii smp. Penyesuaian diri merupakan suatu proses yang mengacu ke arah hubungan yang harmonis antara tuntutan internal dari motivasi . Penyesuaian diri terhadap lingkungan sekolah yang baru. Berdasarkan hasil dari beberapa pengertian penyesuaian diri yaitu proses. Bertujuan untuk menguji apakah konseling kelompok dengan teknik positive. Salah satu determinan atau variabel yang diasumsikan berpengaruh terhadap penyesuaian diri siswa yaitu dukungan teman sebaya. Menurut monks dkk (2008) kelompok . Peningkatan aktivitas belajar siswa setelah diterapkan metode diskusi. Penelitian ini berangkat dari fenomena penyesuaian diri siswa dalam pergaulan di sekolah. Agar siswa memahami pentingnya penyesuaian diri. Khususnya pada materi penyesuaian diri dengan lingkungan yang berdampak pada. Kesimpulan penelitian menunjukkan teknik diskusi kelompok efektif untuk meningkatkan penyesuaian diri siswa, sehingga penelitian dapat dijadikan bahan rujukan .

Menyenangkan, sehingga ia diterima oleh kelompok atau lingkungannya. Peserta didik antusia mengikuti materi layanan. Penyesuaian diri terhadap lingkungan sekolah yang baru. Penyesuaian diri merupakan suatu proses yang mengacu ke arah hubungan yang harmonis antara tuntutan internal dari motivasi . Penyesuaian diri/sosialnya, lebih tragisnya ia tidak mampu menyesuaikan dirinya dengan baik (maladjustment).

Menyenangkan, sehingga ia diterima oleh kelompok atau lingkungannya. Makalah Tentang Seni Tari Kreasi - Tugas Sekolah
Makalah Tentang Seni Tari Kreasi - Tugas Sekolah from i.pinimg.com
Penyesuaian diri/sosialnya, lebih tragisnya ia tidak mampu menyesuaikan dirinya dengan baik (maladjustment). Kesimpulan penelitian menunjukkan teknik diskusi kelompok efektif untuk meningkatkan penyesuaian diri siswa, sehingga penelitian dapat dijadikan bahan rujukan . Agar siswa memahami pentingnya penyesuaian diri. Peningkatan aktivitas belajar siswa setelah diterapkan metode diskusi. Menyenangkan, sehingga ia diterima oleh kelompok atau lingkungannya. Peserta didik antusia mengikuti materi layanan. Persiapan belajar dalam mengikuti kbm. Penyesuaian diri terhadap lingkungan sekolah yang baru.

Menyenangkan, sehingga ia diterima oleh kelompok atau lingkungannya.

Penyesuaian diri terhadap lingkungan sekolah yang baru. Penyesuaian diri merupakan suatu proses yang mengacu ke arah hubungan yang harmonis antara tuntutan internal dari motivasi . Peserta didik antusia mengikuti materi layanan. Agar siswa memahami pentingnya penyesuaian diri. Menurut monks dkk (2008) kelompok . Menyenangkan, sehingga ia diterima oleh kelompok atau lingkungannya. Khususnya pada materi penyesuaian diri dengan lingkungan yang berdampak pada. Peningkatan aktivitas belajar siswa setelah diterapkan metode diskusi. Penelitian ini berangkat dari fenomena penyesuaian diri siswa dalam pergaulan di sekolah. Penyesuaian diri/sosialnya, lebih tragisnya ia tidak mampu menyesuaikan dirinya dengan baik (maladjustment). Bertujuan untuk menguji apakah konseling kelompok dengan teknik positive. Kesimpulan penelitian menunjukkan teknik diskusi kelompok efektif untuk meningkatkan penyesuaian diri siswa, sehingga penelitian dapat dijadikan bahan rujukan . Reinforcement untuk meningkatkan penyesuaian diri peserta didik kelas vii smp.

Kesimpulan penelitian menunjukkan teknik diskusi kelompok efektif untuk meningkatkan penyesuaian diri siswa, sehingga penelitian dapat dijadikan bahan rujukan . Penyesuaian diri terhadap lingkungan sekolah yang baru. Peningkatan aktivitas belajar siswa setelah diterapkan metode diskusi. Salah satu determinan atau variabel yang diasumsikan berpengaruh terhadap penyesuaian diri siswa yaitu dukungan teman sebaya. Reinforcement untuk meningkatkan penyesuaian diri peserta didik kelas vii smp.

Bertujuan untuk menguji apakah konseling kelompok dengan teknik positive. Contoh Peta Minda Hewan
Contoh Peta Minda Hewan from imgv2-1-f.scribdassets.com
Reinforcement untuk meningkatkan penyesuaian diri peserta didik kelas vii smp. Menyenangkan, sehingga ia diterima oleh kelompok atau lingkungannya. Agar siswa memahami pentingnya penyesuaian diri. Khususnya pada materi penyesuaian diri dengan lingkungan yang berdampak pada. Persiapan belajar dalam mengikuti kbm. Salah satu determinan atau variabel yang diasumsikan berpengaruh terhadap penyesuaian diri siswa yaitu dukungan teman sebaya. Penyesuaian diri terhadap lingkungan sekolah yang baru. Peserta didik antusia mengikuti materi layanan.

Peserta didik antusia mengikuti materi layanan.

Penelitian ini berangkat dari fenomena penyesuaian diri siswa dalam pergaulan di sekolah. Persiapan belajar dalam mengikuti kbm. Menurut monks dkk (2008) kelompok . Penyesuaian diri terhadap lingkungan sekolah yang baru. Reinforcement untuk meningkatkan penyesuaian diri peserta didik kelas vii smp. Bertujuan untuk menguji apakah konseling kelompok dengan teknik positive. Khususnya pada materi penyesuaian diri dengan lingkungan yang berdampak pada. Penyesuaian diri merupakan suatu proses yang mengacu ke arah hubungan yang harmonis antara tuntutan internal dari motivasi . Salah satu determinan atau variabel yang diasumsikan berpengaruh terhadap penyesuaian diri siswa yaitu dukungan teman sebaya. Berdasarkan hasil dari beberapa pengertian penyesuaian diri yaitu proses. Peserta didik antusia mengikuti materi layanan. Agar siswa memahami pentingnya penyesuaian diri. Kesimpulan penelitian menunjukkan teknik diskusi kelompok efektif untuk meningkatkan penyesuaian diri siswa, sehingga penelitian dapat dijadikan bahan rujukan .

Contoh Materi Diskusi Kelompok Tentang Penyesuaian Diri Pdf / Contoh Laporan Hasil Diskusi Tentang Kenakalan Remaja - Menyenangkan, sehingga ia diterima oleh kelompok atau lingkungannya.. Peningkatan aktivitas belajar siswa setelah diterapkan metode diskusi. Khususnya pada materi penyesuaian diri dengan lingkungan yang berdampak pada. Menyenangkan, sehingga ia diterima oleh kelompok atau lingkungannya. Salah satu determinan atau variabel yang diasumsikan berpengaruh terhadap penyesuaian diri siswa yaitu dukungan teman sebaya. Penyesuaian diri/sosialnya, lebih tragisnya ia tidak mampu menyesuaikan dirinya dengan baik (maladjustment).

Posting Komentar untuk "Contoh Materi Diskusi Kelompok Tentang Penyesuaian Diri Pdf / Contoh Laporan Hasil Diskusi Tentang Kenakalan Remaja - Menyenangkan, sehingga ia diterima oleh kelompok atau lingkungannya."